
2228 JingTai Technology Visit Record and Thoughts 02.3

China-US Gap
Company competitors are concentrated in the European and American markets. Several AI pharmaceutical companies have gone public globally, with representative companies including Schrodinger, Recursion, Relay, Certara from the United States, Exscientia from the United Kingdom, and AbCellera from Canada. The company is one of the few AI pharmaceutical enterprises that also possesses capabilities in quantum physics, wet laboratories, and automated laboratory capabilities, outperforming other competitors in the intelligence and comprehensiveness of its solutions.

Currently, JingTai has begun to transfer its capabilities accumulated in the pharmaceutical field to multiple industries, including agriculture, materials, consumer goods, cosmetics, robotics, and more;

Future Development Directions:
What are the company's future focuses in the field of AI drug development? Will it concentrate on specific disease areas or types of drugs?
In its future strategic layout, JingTai Technology will focus on two cutting-edge areas: AI molecular design and automated chemical synthesis. AI molecular design utilizes artificial intelligence technology to efficiently generate and optimize molecular structures, providing innovative solutions for drug development. For example, AI can achieve various functions such as de novo design, scaffold hopping, and substituent optimization through deep learning algorithms, significantly improving the efficiency and success rate of molecular design. Meanwhile, JingTai Technology's automated chemical synthesis system has also made significant progress. This system can achieve high-throughput parallel reactions and multi-step automated synthesis, widely applied in scenarios such as molecular library synthesis, catalyst screening, reaction condition optimization, and screening and optimization of lead compounds. This combination of intelligence and automation not only enhances the efficiency of chemical synthesis but also provides strong technical support for various stages of drug development.
In drug development, JingTai Technology's services mainly revolve around customer needs, covering a wide range of disease areas and drug types, including small molecules, peptides, and antibodies. Small molecule drugs have always been a key focus in drug development due to their simple structure and ease of synthesis and optimization. Peptide drugs are gradually becoming a research hotspot due to their advantages in biological activity and specificity. Antibody drugs, with their precise targeting and efficient therapeutic characteristics, show great potential in the treatment of cancer and immune-related diseases. By integrating AI technology and automated synthesis platforms, JingTai Technology can provide customers with a full-process service from molecular design to synthesis verification, helping customers accelerate the drug development process and improve success rates.
Besides drug development, will the company explore other application fields (such as materials, agriculture, etc.)?
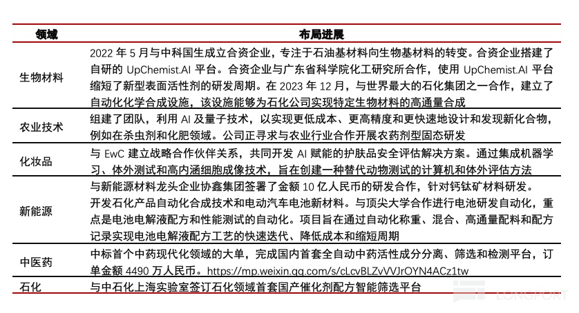
JingTai has been exploring other high-value areas relying on advanced technology, such as materials science and other fields (including the modernization of traditional Chinese medicine, agricultural technology, new chemicals, new energy, and cosmetics), diversifying its services. The expansion into these areas has a relatively lower technical difficulty compared to biomedicine, but the market demand is vast, thus it is expected to create a technology spillover effect and quickly gain market advantages. JingTai Technology's rapid layout and technological innovation in these fields make it likely to achieve breakeven beyond market expectations, and with its efficient R&D and production model, it can unleash explosive profit potential. Currently, the company has established a joint venture and launched the UpChemist.AI platform through the joint venture to leverage powerful quantum physics-based computing, artificial intelligence, and intelligent automation capabilities to expand its business into the field of materials science research and development.
On July 25, 2024, we won the bid for the construction project of the intelligent automation integration innovation platform for new traditional Chinese medicine drugs at the provincial laboratory of Guangdong Province, with a total project amount of RMB 44.9 million. We will create the first fully automated platform for the separation and analysis of active ingredients in traditional Chinese medicine in China for our clients. This platform is driven by artificial intelligence, automation, and engineering, providing an intelligent and automated system for the rapid construction of a traditional Chinese medicine chemical library and active ingredient screening library, achieving fast and efficient analysis of data results and real-time monitoring, tracking, fault alarms, and diagnostic analysis of system operations. It will also realize the full process automation, digitization, and intelligence of the extraction, separation, purification, identification, and activity testing of active ingredients in traditional Chinese medicine.

The copyright of this article belongs to the original author/organization.
The views expressed herein are solely those of the author and do not reflect the stance of the platform. The content is intended for investment reference purposes only and shall not be considered as investment advice. Please contact us if you have any questions or suggestions regarding the content services provided by the platform.




